Instance Verification Kit (IVK)
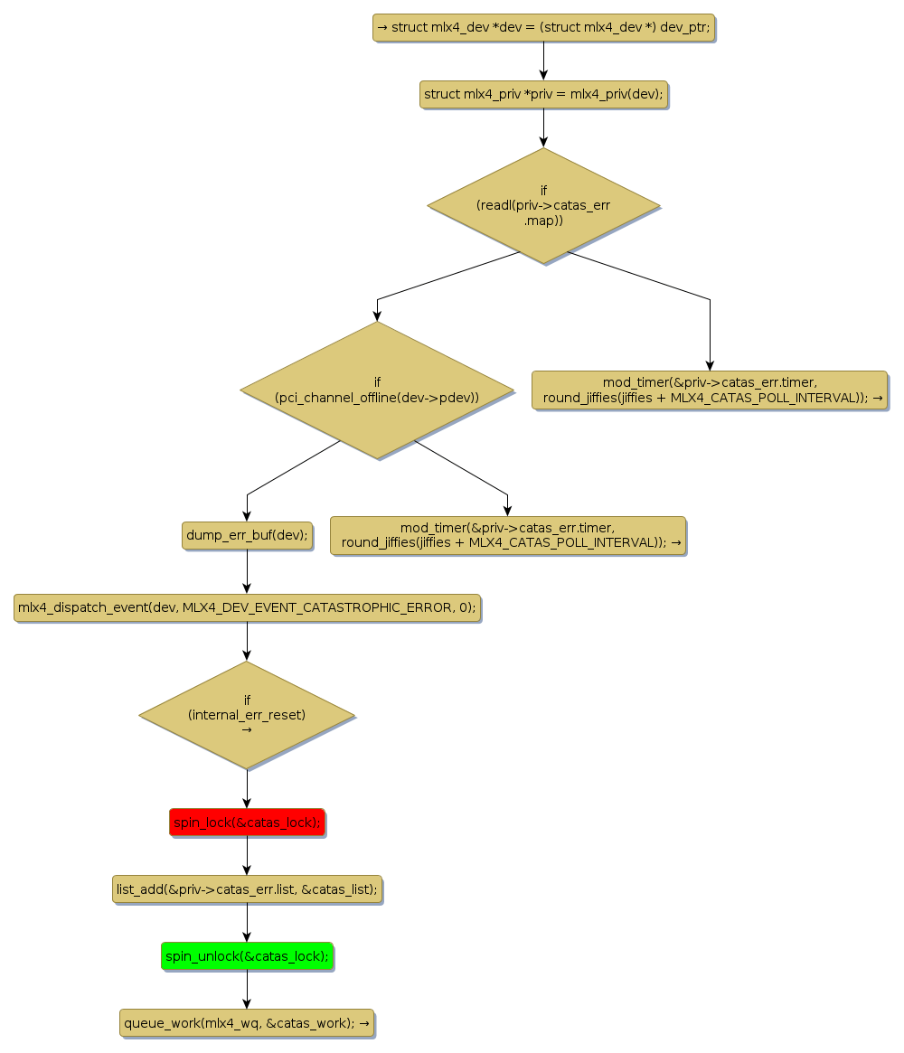
spin lock @ [2733+23+/linux-3.19-rc1/drivers/net/ethernet/mellanox/mlx4/catas.c]
Instance Signature: catas_lock
|
The Matching Pair Graph:
|
|
Function Name
|
Control Flow Graph (CFG)
|
Events Flow Graph (EFG)
|
Source Correspondence
|
|
poll_catas
|
|
|
[2238+10+/linux-3.19-rc1/drivers/net/ethernet/mellanox/mlx4/catas.c]
|